Lets now learn on how to draw activity diagram based on the cases from the use case diagrams.
This diagram is for online order information system on customer side.

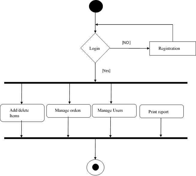
This diagram is for online order information system on Admin/manager side.

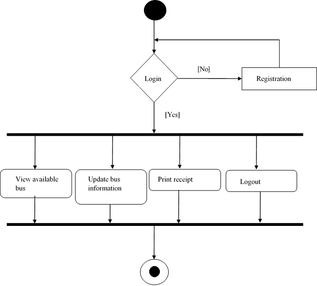
This diagram is for online booking information system passenger side.

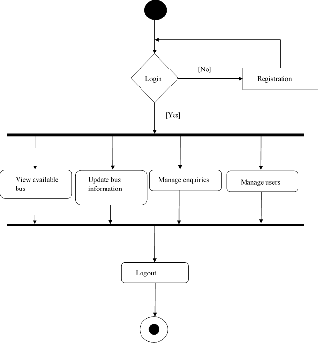
This diagram is for online booking information system admin side.

