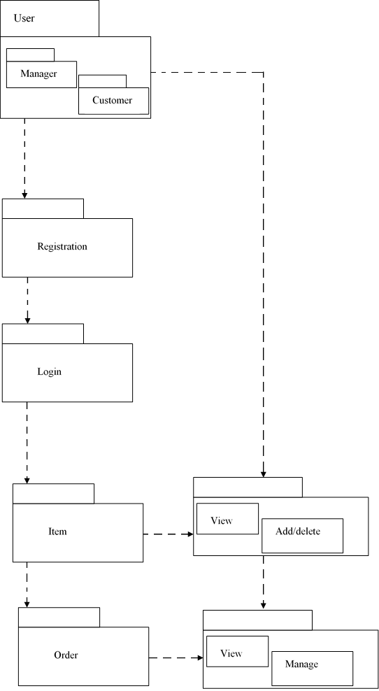
Based on the cases of online bus booking and online order information system the diagrams below demonstrate those cases in a package diagram.


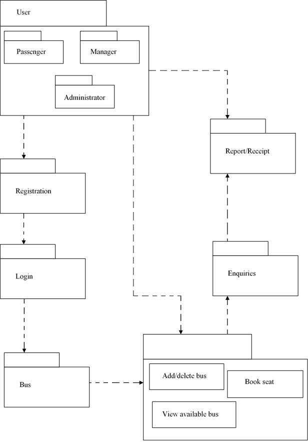
Based on the cases of online bus booking and online order information system the diagrams below demonstrate those cases in a package diagram.

